Vi investerer i bæredygtige løsninger
Innovationsfonden skaber gode rammer for landets iværksættere, forskere og virksomheder, så de kan udvikle innovative og levedygtige løsninger på samfundets konkrete udfordringer.
Det gælder grønne teknologier, nye klimaløsninger, sundere fødevarer, et bedre sundhedsvæsen, renere miljø, grønnere transport, et opstarts-eventyr, der er under opsejling – og en helt masse andet.
Vi vil skabe værdi for pengene
Det er vigtigt, at det danske samfund får mest mulig værdi ud af de penge, Innovationsfonden investerer i forskning og innovation. Derfor prioriterer vi ansvarlighed meget højt. Der er store krav til alle projekter om samfundsengagement, gennemsigtighed, uddannelse og etik.
I modsætning til andre investorer kan eller skal Innovationsfondens resultater ikke nødvendigvis aflæses i aktiekurser eller årsregnskaber. Innovationsfondens resultater kan lige såvel aflæses sociale velfærdsforbedringer, øget velstand eller reduktion i CO2-udledning.
Vi er klar til at tage en chance
I Innovationsfonden tør vi investere i et projekt, selvom andre måske endnu ikke kan se mulighederne i det. Fonden er sat i verden for at investere i projekter med høj risiko – og stort potentiale. Og det gør vi på en nem, enkel og gennemskuelig måde - med mindst muligt bureaukrati.
Vi er hele Danmarks investeringsfond
Innovationsfonden er sat i verden for at løfte strategiske forsknings- og innovationsprojekter i hele Danmark. Innovationsfonden er fysisk tilstede med kontorer i København, Aarhus og Aalborg - og investerer hvert år i en lang række projekter over hele Danmark.

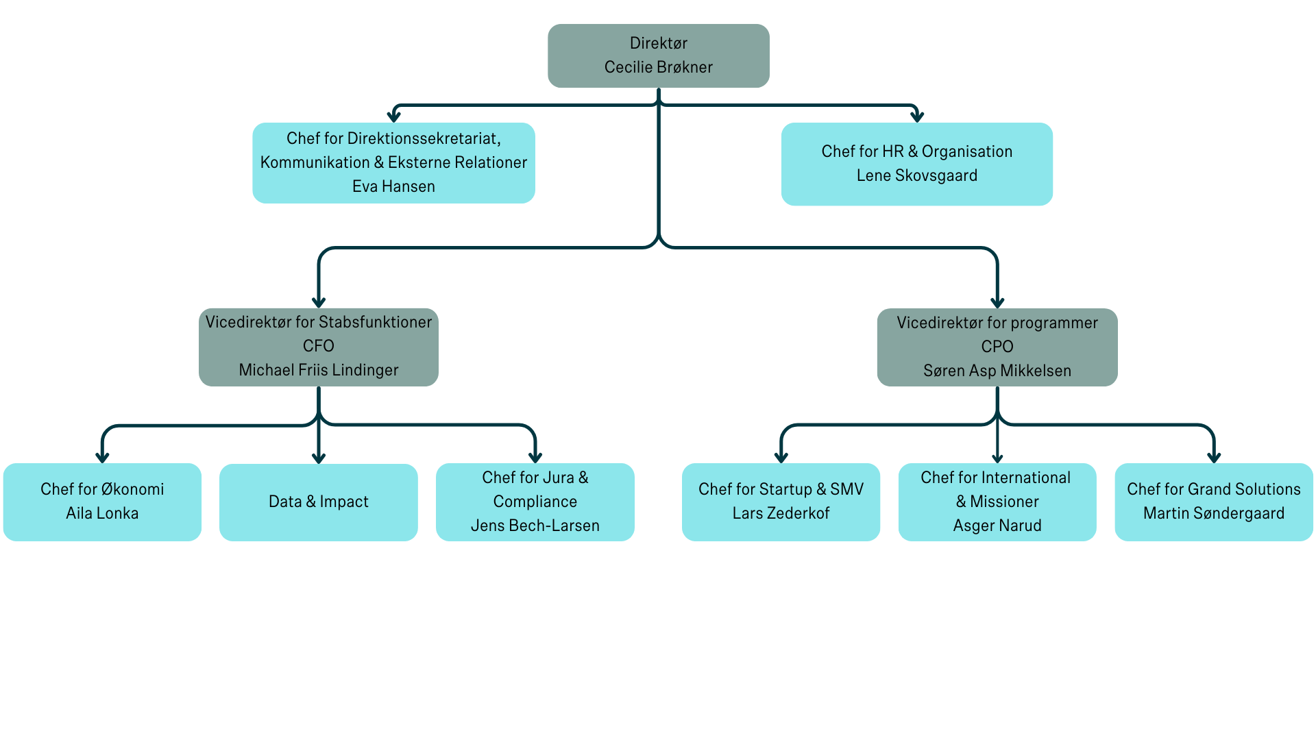
- Direktør: Cecilie Brøkner
- Vicedirektør for programmer - CPO: Søren Asp Mikkelsen
- Vicedirektør for Stabsfunktioner - CFO: Michael Friis Lindinger
- Chef for Direktionssekretariat, Kommunikation og Eksterne relationer: Eva Hansen
- chef for HR og Organisation: Lene Skovsgaard
- Chef for Startup og SMV: Lars Zederkof
- Chef for Økonomi: Aila Lonka
- Chef for International og Missioner: Asger Narud
- Chef for Grand Solutions: Martin Søndergaard
Anders Eldrup

Anders Eldrup er forperson for Innovationsfonden. Anders sidder derudover også i bestyrelserne for CIP Fonden, Innargi og Norlys Energi.
Anders Eldrup indtrådte i Innovationsfondens bestyrelse 7. marts 2022 og er genudpeget til 30. juni 2027.
Christian H. M. Ketels
Christian H. M. Ketels er første næstforperson for Innovationsfonden. Christian er til dagligt rådgiver for bl.a. Europa Kommissionen.
Christian H. M. Ketels indtrådte i Innovationsfondens bestyrelse 1. juli 2020 og er genudpeget til 30. juni 2026.
Philipp Schröder

Philipp Schröder er anden næstforperson for Innovationsfonden. Phillipp er til daglig professor på Institut for Økonomi på Aarhus Universitet. Derudover, er han direktør i FIND Research Centre samt sidder i bestyrelserne for Danmarks Nationalbank og Konkurrencerådet.
Philipp Schröder indtrådte i Innovationsfondens bestyrelsen 1. juli 2023 og er udpeget til 30. juni 2026.
Mette Glavind

Mette Glavind er direktør for divisionen Byggeri og anlæg på Teknologisk Institut. Derudover, er hun forkvinde for ForskByg og sidder i bestyrelserne hos We Build Denmark, Gerlev Idrætshøjskole, Lifestyle&Design samt Larsen og Nielsen Fonden.
Mette Glavind indtrådte i Innovationsfondens bestyrelse 1. juli 2020 og er genudpeget til 30. juni 2026.
Charlotte Rønhof

Charlotte Rønhof er bestyrelsesformand for Bornholms Erhvervsfond, formand for Rådet for Børns Læring, formand for ATV Science og Engineering-projekt og sidder derudover i bestyrelserne for Danmarks Evalueringsinstitut, Madkulturen, Kata Fonden, N. Zahles Gymnasieskole samt Hjerteforeningen.
Charlotte Rønhof indtrådte i Innovationsfondens bestyrelse 7. marts 2022 og er genudpeget til 30. juni 2027.
Sine Reker Hadrup
Sine Reker Hadrup er professor på Institut for Sundhedsteknologi på Danmarks Tekniske Universitet og er Co-Funder på to start-ups inden for life science og velfærdsteknologi.
Sine Reker Hadrup indtrådte i Innovationsfondens bestyrelse d. 1. juli 2023 og er udpeget til 30. juni 2026.
Peter Holme Jensen

Peter Holme Jensen er stifter og CEO i Cambiotics. Peter Holme Jensen er desuden stifter og bestyrelsesmedlem i Aquaporin A/S samt bestyrelsesmedlem i Aquapoten.
Peter Holme Jensen indtrådte i Innovationsfondens bestyrelse d. 15. juni 2021 og er genudpeget til 30. juni 2027.
Henrik Østergaard Breitenbauch

Henrik Østergaard Breitenbauch er forsker ved både Atlantic Council og Center for Transatlantic Relations. Han er derudover dekan ved Forsvarsakademiet.
Henrik Østergaard Breitenbauch indtrådte i Innovationsfondens bestyrelsen 1. juli 2024 og er udpeget til 30. juni 2027.
Morten Novak Bro

Morten Novak Bro er CEO i EMRI A/S og har bl.a. erfaring indenfor kritisk teknologi, sikkerhed og dual-use teknologier.
Morten Novak Bro indtrådte i Innovationsfondens bestyrelse 1. december 2025 og er udpeget til 30. november 2028.
Innovationsfondens bestyrelse kan uddelegere sin beslutningskompetence til udvalg, sekretariatet eller Uddannelses- og Forskningsministeriet eller en statslig myndighed under ministeriet som beskrevet i Lovens kapitel 2, § 10 og § 28, stk. 5 samt i bekendtgørelse af nr. 1150 af 25. oktober 2017 § 11.
Delegation af bestyrelsens kompetence er beskrevet i bestyrelsens forretningsorden §26, §27 og §28.
Innovationsfondens bestyrelse har uddelegeret sin beslutningskompetence på følgende måde:
Udvalg
Bestyrelsen i Innovationsfonden har med hjemmel i § 28, stk. 5, i lov om Danmarks Innovationsfond nedsat to overordnede udvalg under Innovationsfondens bestyrelse:
Udvalg for Innovation:
- Peter Holme Jensen
- Henrik Østergaard Breitenbauch
Udvalg for Strategisk Forskning:
- Mette Glavind (forperson)
- Charlotte Rønhof
- Philipp Schröder
- Sine Reker Hadrup
Fagudvalg
Bestyrelsen har i henhold til § 10, stk. 1, nr. 1 i lov om Danmarks Innovationsfond og bekendtgørelse nr. 1150 af 25. oktober 2017 § 11, stk. 1, nr. 1, besluttet at delegere kompetence til fagudvalg. Bestyrelsen kan til enhver tid maksimalt nedsætte 10 midlertidige og faste fagudvalg tilsammen.
- Det Faglige Vurderingsudvalg for Innobooster
- Paneludvalget for Innobooster
- Det Faglige Vurderingsudvalg for Innofounder
- Paneludvalget for Innofounder
- Erhvervsforskerudvalget
- Innoexplorer-udvalget
- Priskomité til Into Innovation Award
Sekretariat
Bestyrelsen har i henhold til § 10, stk. 1, nr. 2, i lov om Danmarks Innovationsfond og bekendtgørelse nr. 1150 af 25. oktober 2017 § 11, stk. 1, nr. 2, besluttet at delegere kompetence til sekretariatet inden for følgende: :
- Innobooster (delegationsinstruks)
- Innofounder (delegationsinstruks)
- Forskningsfaglig ministeriel rådgivning (delegationsinstruks)
- International programs delegation (udmøntning) (delegationsinstruks)
- International programs and agreements (forberedelse) (delegationsinstruks)
- Erhvervsforsker (delegationsinstruks)
- Innoexplorer (delegationsinstruks)
- Grand Solutions (delegationsinstruks)
- Missionsbooster (delegationsinstruks)
- Innomissioner (midler udmøntet i 2021) (delegationsinstruks)
- Innomissioner (midler udmøntet i 2023 eller senere) (delegationsinstruks)
Hvert år afholder Innovationsfondens bestyrelse fem ordinære bestyrelsesmøder. Fra april 2024 vil fonden offentliggøre referater fra bestyrelsesmøderne nedenfor.
Bestyrelsen nedsætter midlertidige eller faste fagudvalg til at bistå sekretariatet med vurdering af ansøgninger om tilskud. Der kan til enhver tid maksimalt være nedsat 10 midlertidige og faste fagudvalg tilsammen.
Vision
Forløser Danmarks vigtigste videns- og innovationspotentialer.
Mission
Investerer risikovilligt i forskning og videns-baseret innovation og iværksætteri, der accelererer bæredygtige løsninger på samfundsudfordringer og styrker danske virksomheders globale vækstmuligheder.
Investeringsprincipper
- Tager den tidlige risiko, hvor markedet endnu ikke tør.
- Bygger bro mellem forskning, virksomheder og myndigheder.
- Investerer i projekter med innovationshøjde og med klart fokus på outcome og bæredygtighed.
Strategiske fokusområder
- Eksperter i samfundsrelevant innovation
- Engageret samfundspartner
- Synlig impact
Bekendtgørelse af lov om Innovationsfonden (Retsinformation)
Bekendtgørelse om bevillingsfunktionen m.v. under Danmarks Innovationsfond (Retsinformation)
Aftale om justering af lovgrundlaget for Innovationsfonden (Retsinformation)
Lov om ændring af lov om Danmarks Innovationsfond (1. jan. 2025, Retsinformation)
Hos Innovationsfonden er det centralt at beskytte personoplysninger, og vi behandler dine personoplysninger i overensstemmelse med lovgivningen.
Her kan du se Innovationsfondens informationssikkerhedspolitik. Politikken er vedtaget august 2020.
De offentlige fonde i Danmark ønsker at sikre uhindret og omkostningsfri digital adgang for alle til offentligt finansiererede forskningsresultater.
Innovationsfondens whistleblowerordning giver ansatte og andre med tilknytning til fonden mulighed for at indberette eventuelle ulovlige, uetiske eller uforsvarlige forhold, der strider mod fondens regler og værdier. Alle indberetninger går direkte til fondens advokat, Kammeradvokaten.
Læs mere og indberet her.
Du kan også læse mere i whistleblowerpolitikken, persondatapolitikken til whistleblowerordningen eller vejledningen for whistleblowere
Årlig offentliggørelse af oplysninger om Innovationsfondens whistleblowerordning
Innovationsfonden skal ifølge lov om beskyttelse af whistleblowere mindst én gang om året informere offentligheden om den generelle aktivitet i Fondens whistleblowerordning.
Læs den årlige offentliggørelse nedenfor.
Responsible Research and Innovation (RRI) i Innovationsfonden.
RRI sigter mod at skabe bedre sammenhæng mellem forskning og innovationsprocesser og -resultater og samfundets værdier og behov.
Innovationsfonden fremmer RRI både i fondens overordnede strategier og via vores projekter, og vi følger EU-kommissionens definition og implementering af RRI.
Vi har designet vores investeringstyper og vurderingskriterier, så vi opfordrer projekter til at fokusere på ’samfundsmæssigt engagement’ og ’forskeruddannelse’. Projekter opfordres derfor direkte til, at:
- Involvere alle relevante interessenter og institutioner i forsknings- og innovationsprocessen
- Udvikle et stærkt fokus på fremtidige brugere
- Engagere sig i formel og uformel tværinstitutionel forskeruddannelse
Ved at engagere alle relevante interessenter i forsknings- og innovationsprocessen, vil projekternes resultater potentielt blive mere bæredygtige og langsigtede. Og ved at gøre formel og uformel forskeruddannelse til en integreret del af projekterne, vil de ikke alene føre til forsknings- og innovationsresultater, men også til uddannelse af næste generation af forskere.
Danske og udenlandske efterretninger viser, at internationalt forskningssamarbejde kan have alvorlige sikkerhedsmæssige, økonomiske og etiske konsekvenser. En rapport og konkrete retningslinjer til de danske uddannelses- og forskningsinstitutioner indskærper, at offentlige forskningsfinansierede fonde har et særligt ansvar for løbende at tage stilling til potentielle risici forbundet med de aktiviteter, der finansieres.
I praksis betyder det, at fondene har en forpligtigelse til at være årvågne og aktivt bede relevante institutioner eller myndigheder om mere information, hvis der opstår tvivlstilfælde vedrørende internationale forskere og virksomheder, der ansøger om og modtager dansk finansiering.
De nye retningslinjer blev offentliggjort i maj 2022, og de er blevet til, efter at Udvalget om retningslinjer for internationalt forsknings- og innovationssamarbejde (URIS) har afrapporteret, hvordan vi bedst sikrer dansk forskning mod økonomiske, sikkerhedsmæssige og etiske risici i internationalt forsknings- og innovationssamarbejde.
Innovationsfonden implementerer URIS-anbefalingerne i retningslinjerne for alle fondens relevante programmer. Dette vil være sket, når forskningsreserveforhandlingerne for 2023 er afsluttede, og alle retningslinjer er opdateret for 2023.
Du kan finde URIS-retningslinjerne her.
You can find the URIS guidelines here.
PET har i samarbejde med Uddannelses- og Forskningsstyrelsen og Erhvervsstyrelsen udarbejdet en række anbefalinger til personer, der arbejder på forskningsinstitutioner og i forskningstunge virksomheder, for at forebygge og håndtere spionage.
Du finder anbefalingerne i pjecen Er jeres forskning i fare?
Pjecen er en opdatering af en tilsvarende pjece fra 2021.
Pjecen supplerer afrapporteringen fra Udvalget om retningslinjer for internationalt forsknings- og innovationssamarbejde (URIS), som præsenterede deres resultater i 2022.
Her kan du læse Innovationsfondens habilitetsregler, vedtaget af bestyrelsen 21. juni 2023. De trådte i kraft 28. juni 2023 og erstattede fondens tidligere habilitetsregler.
I forlængelse af en lovændring, som trådte i kraft 1. januar 2025, og som har betydning for den forskningsfaglige rådgivning, Innovationsfonden yder til andre ministerier, vedtog Innovationsfondens bestyrelse 8. april nye retningslinjer for rådgivningen. Innovationsfonden er samtidig i gang med at implementere ændringerne af loven og orientere fagministerierne om, hvad den indebærer i forhold til samarbejdet med fonden.
I tilfælde af spørgsmål til lovændringen og de nye retningslinjer kan disse rettes Investment Officer Mette Frich (+45 61905048 / mette.skovgaard.frich@innofond.dk) Har ministeriet allerede en kontaktperson i Innovationsfonden, kan de dog med fordel rettes til vedkommende.
Innovationsfonden er sat i verden for at skabe vækst og beskæftigelse og finde løsninger på samfundets udfordringer. For at kunne dokumentere den værdi, der kommer ud af fondens investeringer, har fonden udviklet et rammeværktøj, der kan hjælpe med at identificere projekternes resultater og succes.
Innovationsfondens impact framework skaber rammen for at besvare spørgsmål så som: Hvor succesfulde er Innovationsfondens (IFD) investeringer? Hvilke projekter skal fonden investere i? Og hvordan tiltrækkes de rette ansøgere? Og det er gennem målrettet indsamling af data og veldesignede analyser at disse spørgsmål kan belyses.
Samtidig er rammeværktøjet med til at gøre det muligt at målrette dataindsamling, visualisering og analyse, så Innovationsfondens samfundsmæssige impact og vejen derhen kan synliggøres.
Klager over afgørelser fra Danmarks Innovationsfond kan ikke indbringes for anden administrativ myndighed, jf. § 23, stk. 1, i lovbekendtgørelse nr. 156 af 13. februar 2025. af lov om Danmarks Innovationsfond (i det følgende betegnet som loven). Efter lovens § 23, stk. 2, kan retlige forhold i forbindelse med fondens afgørelser som bevillingsmyndighed dog påklages til Uddannelses- og Forskningsstyrelsen, jf. bekendtgørelse nr. 1118 af 28/10/2024 om delegation af uddannelses- og forskningsministerens beføjelser til Uddannelses- og Forskningsstyrelsen jf. § 14, nr. 5.
Klage over retlige forhold skal indgives skriftligt til Danmarks Innovationsfond, Europaplads 2, 4. sal, 8000 Aarhus C, enten pr. brev eller mail på kontakt@innofond.dk, inden 4 uger efter, at afgørelsen er meddelt sagens parter, jf. lovens § 25. Fonden skal, hvis den vil fastholde afgørelsen, snarest videresende klagen, sagens dokumenter og fondens udtalelse til sagen til Uddannelses- og Forskningsstyrelsen. Du vil i den sammenhæng modtage en orientering om oversendelsen af klagen.
Ved en eventuel klage, kan der være tre scenarier, der kan opstå i klagesagsbehandlingen:
- For det første kan Danmarks Innovationsfond vælge ikke at genoptage sagen. I dette tilfælde skal Fonden snarest efter modtagelsen af klagen sende sagen videre til Uddannelses- og forskningsministeren v. Uddannelses- og Forskningsstyrelsen.
- For det andet kan Fonden vælge at genoptage sagen og træffe en ny afgørelse, der nu giver parten fuldt ud medhold. I dette tilfælde skal der ikke gøres videre i sagen.
- For det tredje kan Fonden vælge at genoptage sagen og træffe en ny afgørelse, der (stadig) ikke giver parten fuldt ud medhold. I dette tilfælde kan parten vælge at klage over den nu nye afgørelse. Klagen vil i disse situationer igen skulle indgives skriftligt til Fonden, inden 4 uger efter at afgørelsen er meddelt den pågældende.
Her kan du læse Innovationsfondens kommunikationspolitik, som er en fælles, overordnet ramme for fondens kommunikation. Kommunikationspolitikken er vedtaget i november 2021.
Her kan du læse Innovationsfondens Gender Equality Plan
Denne vejledning er udarbejdet til medlemmer af Innovationsfondens fagudvalg med det formål at instruere i, hvordan du som udvalgsmedlem kan blive kompenseret for udgifter til rejser, der er fortaget i forbindelse med udvalgsarbejdet.
Læs vejledningen her.
På Innovationsfondens hjemmeside kan du finde svar på de fleste spørgsmål.
Inden du kontakter os telefonisk, ser vi gerne, at du har orienteret dig i informationen om det relevante program og dets retningslinjer.
Kontakt
T: +45 61 90 50 00 (se telefontider for specifikke henvendelser)
E-mail: kontakt@innofond.dk
Generelle henvendelser
Såfremt du har indsendt en ansøgning eller har en bevilling hos fonden bedes du kontakte os via din sag i e-grant.
| Mandag | Tirsdag | Onsdag | Torsdag | Fredag | |
| Spørgsmål angående: ansøgning, fremdriftsrapportering og øvrige ikke-økonomiske henvendelser til bevillinger | Lukket | Lukket | Lukket | 09.00-12.00 | Lukket |
| Spørgsmål angående: økonomisk afrapportering f.eks. regnskab, revisorerklæringer og rebudgetter | 09.00-12.00 | 10.00-12.00 | Lukket | 09.00-12.00 | Lukket |
| Generelle henvendelser | 09.00-12.00 | 10.00-12.00 | Lukket | 09.00-12.00 | Lukket |
Tekniske spørgsmål til e-grant?
Kontakt e-grant support
T: +45 33 92 91 90
Email: Support.e-grant@ufm.dk
Hverdage: 9.00-12.00
Aarhus (hovedkontor)
Kalkværksvej 16, 7
8000 Aarhus C
København
Haifagade 3
2150 Nordhavn
Communication Officer, Line Skouboe
Telefon: +45 6190 5039
Mail: line.skouboe@innofond.dk
Sikker e-mail og digital post
Hvis din henvendelse til Innovationsfonden rummer personfølsomme eller fortrolige oplysninger, skal du benytte sikker elektronisk post.
En almindelig mailadresse er som udgangspunkt ikke krypteret og er dermed ikke sikker.
Send sikker elektronisk post via Digital Post
Via Digital Post kan borgere og virksomheder sende meddelelser sikkert til Innovationsfonden. Det er muligt at se hvilke postkasser du kan sende Digital Post til i Innovationsfonden via Digital Post adressebogen.
Send sikker elektronisk post via professionel sikker post-løsning
Via en professionel sikker post-løsning kan virksomheder og myndigheder sende sikkert til en af de nedenstående postkasser, hvis de har tilpasset deres program til at kunne sende sikre e-mails. Det er kun muligt at sende sikkert, hvis du krypterer e-mailen, når du sender.
- Innovationsfonden kontakt@innofond.dk
Sådan behandler vi sikker elektronisk post i Innovationsfonden
Når du sender sikker elektronisk post til Innovationsfonden, modtages det i en sikker hovedpostkasse. Vi sørger for, at posten bliver sendt sikkert videre til den relevante medarbejder. Du kan gøre vores arbejde lettere, hvis du skriver, hvem eller hvilket område henvendelsen er til.
Når vi modtager sikker elektronisk post, svarer vi som hovedregel også via sikker elektronisk post.
EAN: 5798000432864
CVR: 29035695
Mangler du en version af Innovationsfondens logo?
Kontakt venligst: nadia.aron@innofond.dk
Når der bliver refereret til projekter med investering fra Innovationsfonden, skal de involverede altid sikre, at det tydeligt fremgår, at der er tale om et projekt sammen med Innovationsfonden.
Den danske hhv. engelske betegnelse er:
- Innovationsfonden
- Innovation Fund Denmark
Når Innovationsfonden bliver omtalt på hjemmesider, publikationer, præsentationsplancher, brochurer og lignende bedes det officielle logo anvendt:
Der bedes henvist til Innovationsfondens hjemmeside med følgende adresse:
Innovationsfonden har positiv erfaring med at hjælpe og bistå projekter og parter med presse- og medieindsats. Man er derfor velkommen til at kontakte Innovationsfonden i forbindelse med udarbejdelse af PR-materiale, og fonden stiller gerne sit pressenetværk til rådighed.
Ved omtale i artikler, Powerpoints og anden form for dokumentation - anvend venligst følgende tekst:
- Acknowledgements: «This work is partly funded by the Innovation Fund Denmark (IFD).“
- Kilder og bidragsydere: «Dette projekt er delvist finansieret af Innovationsfonden.»
Alle kan efter behov benytte sig af følgende information om fonden:
Innovationsfonden
Innovationsfonden investerer i iværksættere, forskere og virksomheder, der skaber værdi for Danmark og nye løsninger på samfundets største udfordringer. Fonden understøtter udviklingen af ny viden og teknologi, der fører til styrkelse af forskning og innovative løsninger til gavn for vækst og beskæftigelse i Danmark.
Innovation Fund Denmark
Innovation Fund Denmark invests in entrepreneurs, researchers and businesses that create value for Denmark and new solutions to the society’s biggest challenges - and supports the development of new knowledge and technology creating growth and employment in Denmark.
Brug for yderligere information, kontakt:
Communication Officer, Line Skouboe
Telefon: +45 6190 5039
Mail: line.skouboe@innofond.dk
Innovationsfonden er i færd med at udvikle en ny ramme for, hvordan fonden kan opstille og implementere bæredygtighedskriterier for sine investeringer. Til dette arbejde har Innovationsfonden etableret en gruppe af repræsentanter fra forsknings- og innovationssystemet med forskellige perspektiver på bæredygtighed, heriblandt repræsentanter fra andre fonde, investorer og innovationsaktører. Formålet er at få eksperternes hjælp til at kvalificere fondens tilgang og blandt andet sikre, at rammeværktøjet bliver tilpas enkelt og operationelt. Ekspertgruppens input vil bidrage til at forme den endelige version af rammeværktøjet.
Grøn projektbank er et samarbejde mellem Miljø- og Fødevareministeriet og Innovationsfonden under Uddannelses- og Forskningsministeriet.
I Grøn Projektbank kan du finde alle projekter med støtte fra GUDP og MUDP samt Innovationsfondens bioressourceområde i databasen.
Grøn Projektbank blev etableret i 2019.
https://virksomhedsguiden.dk/erhvervsfremme/content/
Virksomhedsguiden er et digitalt redskab for virksomheder og erhvervsfremmeaktører, der samler indhold og tilbud på tværs af myndigheder og erhvervsfremmeaktører til gavn for virksomhederne.
Virksomhedsguiden samler vejledning på tværs af 16 forskellige myndigheder, de 6 nye erhvervshuse, kommunerne samt erhvervsfremmetilbud fra over 80 erhvervsfremmeaktører.
Virksomhedsguiden blev etableret i juni 2019.
Læs om de seneste resultater af fondens investeringer, samt hvad fonden lige nu investerer i.

