The purpose of the Innobooster program is to strengthen knowledge-based innovation in Denmark's small and medium-sized enterprises, including entrepreneurial companies. An Innobooster project must therefore include significant risky, challenge-driven and innovative knowledge-based development activities. The Innobooster support reduces the extraordinary risk the company assumes by initiating the project.
A company that wants to launch a development project can apply for 35 percent co-financing of employee hours and expenses related to the project through Innobooster. The expenses can include the involvement of expert knowledge through collaboration with relevant knowledge suppliers. It may also be necessary to hire a new employee with special skills or dedicate hours of existing specialized employees to the Innobooster project.
Specifically, Innobooster can invest 200,000 - 5 million kroner, and the project can last up to two years. It is the applicant company that defines the grant amount and the project period with the application, but the requirements for the project are increased the more applications are made.
| Autumn 2025 | Spring2026 | Autumn 2026 | ||||
|---|---|---|---|---|---|---|
| Period 5 | Period 6 | Period 1 | Period 2 | Period 3 | Period 4 | |
| Opening period | 14. August - 14. October | 15. October - 17. December | 22. January 2026 - 12. March | 26. March 2026 - 13. May | 27. May2026 - 6. August | 20. August 2026 - 15. October |
| Budget | Ca. 59,8 million DKK | Ca. 59,8 million DKK | Ca. 78,9 million DKK. | Ca. 78,9 million DKK | Budget has not yet been determined. | Budget has not yet been determined. |
| Estimated answering time | Estimated answering time 2.3-20.3 2026 | Estimated answering time 27.4-8.5 2026 | Estimated answering time 22.6-3.7 2026 | Estimated answering time 14.9-25.9 2026 | Has not yet been determined | Has not yet been determined |
If there are funds left over from one period, they will be transferred to the next period. The allocated pools can also be increased if unused funds are added from, for example, cancelled projects.
More or fewer applications than expected can result in a difference in competition between application periods and a longer waiting time than stated.
For application periods 1 and 2 in 2026, the budget is distributed across four themes as follows: 29% for “Green technology and innovation”, 33% for “Life science, health and welfare technology”, 29% for “Critical and digital technologies and 9% for Defence technology / Defence Tech Denmark”. Please note that the distribution may shift as a result of the allocation of funds to one or more themes.
No funds have yet been allocated to the theme Defence technology / Defence Tech Denmark for application periods 3 and 4 in 2026.
Processing of an application begins as soon as it is submitted.
It is not possible to have more than one application for the same project under assessment at the same time. This means you cannot submit the same application under multiple themes or in a new application period until you have received a decision on the first submission.
If you have an application draft in the e-grant system that has not been submitted when an application period closes at 12:00 noon, it will be deleted. If you wish to apply in the following period, the application must be created and submitted again from scratch.
It is not possible to have more than one application for the same project for assessment at a time. This means that you cannot submit the same application to more than one theme or submit in a different period before the first submitted application has received a response.
| Theme | Period 1 | Period 2 | Period 3 | ||||||
| Number of applications | Success rate, number | Success rate, amount | Number of applications | Success rate, number | Success rate, amount | Number of applications | Success rate, number | Success rate, amount | |
| Green technology and innovation | 44 | 9% | 16% | 85 | 7% | 12% | 50 | 12% | 18% |
| Critical and digital technologies | 46 | 28% | 29% | 70 | 24% | 21% | 51 | 43% | 39% |
| Life science, health and welfare technology | 36 | 37% | 42% | 53 | 17% | 22% | 28 | 43% | 44% |
| Total | 126 | 24% | 28% | 208 | 15% | 18% | 129 | 31% | 32% |
The guideline document is legally binding. In the event of any deviations from the text on the website, the guideline document is binding.
Danish small and medium-sized enterprises, including entrepreneurial companies. The company must meet the EU's SME requirements, which means that your company has:
- less than 250 employees
- an annual turnover of no more than EUR 50 million, or an annual balance sheet total of no more than EUR 43 million.
In addition, the applicant company must be able to meet at least one of the two financial criteria below at the time of application:
- Risk capital or development grants
Have obtained a total investment of risk capital or development grants of at least DKK 100,000 within the past three years. - Gross profit
Have a gross profit of at least DKK 250,000 in at least one of the last three years' published annual accounts. The accounts must be accessible at www.cvr.dk. For company structures where publication is not required, the annual accounts must be fully audited and signed by the company's management.
Documentation of compliance with a financial criterion must be available upon request and/or during an audit.
Risk capital is defined as equity financing for companies in their start-up and development phase. It can be cash deposits or as a convertible loan without the requirement of a mortgage or other collateral. Financing must come from another legal entity, e.g. from owners (as private individuals or via companies), Business Angels, foundations or other investors.
Development grants can come from public or private programs, where these funds are invested in specific development activities in the company. This includes grants to the company from Innofounder and other Innovation Fund Denmark programs, as well as funds from Innoexplorer for developing the basic idea for the application.
Examples of contributions that cannot be counted towards meeting the requirement for risk capital or development grants are loans with priority, repayment and/or collateral requirements, non-monetary contributions (e.g. goodwill, IP value, in-kind hours) and grants of a non-financial nature (e.g. consulting hours or the opportunity to participate in events).
Innobooster cannot grant funding to:
- Companies undergoing compulsory dissolution, bankruptcy, voluntary liquidation or suspension of payments.
- Companies that are owned more than 50 percent by the state, regions or municipalities.
- Companies with operating subsidies from public institutions of more than half of their turnover.
- Undertakings considered to be "in difficulty" as defined in point (18) of Article 2(1) of Commission Regulation (EU) No 651/2014 of 17 June 2014 on the compatibility of certain categories of aid with the internal market in application of Articles 107 and 108 of the Treaty, provided that the aid from Innobooster is covered by the Block Exemption Regulation. However, this condition does not apply to undertakings that were not in difficulty on 31 December 2019 but were hit by a crisis between 1 January 2020 and 31 December 2021.
- Companies that have not complied with any recovery orders issued by the European Commission in one or more decisions where state aid granted by the Danish authorities has been found illegal and incompatible with the internal market, if the aid from Innobooster is covered by the block exemption regulation.
Innobooster does not support projects where the solution is ready to be launched on the market, and where the remaining activities primarily relate to sales, marketing, testing and documentation, and commercial production. If the solution is already available on the market, and the project is primarily of the nature of optimization, further development, verification and documentation, the project is probably too far advanced in its development to be co-financed by Innobooster.
Innobooster cannot also co-finance expenses related to the normal operation, development and establishment of the company. This means that costs for, for example, ongoing operational optimization, rent, transport, office staff, strategy and business development, sales and marketing initiatives and attracting investors are outside the scope of Innobooster. Further examples of activities that are generally considered normal operation, development and establishment of the company are communication and content production, market or customer analysis, manual preparation, preparation of training material and entering into agreements with suppliers/other partners.
Also read the guidelines and see pools and date ranges for an overview of the politically determined themes within which projects can be applied for.
You can apply for between 200,000 DKK and 5 million DKK.
Innovation Fund Denmark can co-invest a maximum of 35% of the company's relevant expenses for the project.
Note: Each invoice under the budget item "Equipment and Materials" must be at least DKK 10,000 excluding VAT in order to be included in the budget and accounts. This minimum requirement does not apply to invoices from knowledge suppliers.
See the guidelines for a further description of state aid rules for companies.
An investment from Innobooster can co-finance:
- Hours that new employees, existing employees, and the company's owners spend on specific activities in the project.
- Expenses for collaboration with public and private knowledge suppliers, both Danish and foreign (e.g. universities, GTS institutes, contract research institutes, private knowledge companies, specialist companies and freelancers).
- Expenses for purchasing materials, experimental equipment, equipment rental and depreciation costs on newly purchased equipment.
See the guidelines for a further description of what an investment can finance.
An Innobooster project can last a maximum of 24 months, but it is possible to extend it over a shorter period. You must define a project period that is realistic for the project and indicate the start and end dates you want.
Your application must be created and submitted via the electronic application system e-grant .
You must register as a user of the system with either a username and password or with MitID before you can create an application.
You create a new application by finding the correct call under "Search options" and clicking "Start your application".
Select the amount you wish to apply for:
- 200,000 – 1 million DKK
- 1 million – 5 million DKK
Please note that the list of apply options is sorted alphabetically and that the names of all calls from Innovation Fund Denmark start with "IF".
You may write your application in either Danish or English.
You can find a guide to e-grant on the website of the Ministry of Higher Education and Research.
Most of the application is completed directly in E-grant. The application consists of an administrative part, where various information and declarations are provided, and a technical part, where questions are answered regarding:
- The company
- The idea
- The Innobooster project
- The market
- The business benefit
- Risk assessment
- The team
- Results from any previous investments from Innovation Fund Denmark (e.g. Innobooster, Industrial Researcher, Eurostars, Grand Solutions and Innofounder)
- Activity plan
In addition to completing the form in e-grant, you must upload a budget, prepared using a template that can be downloaded via a link during the application process.
When writing your application, there are some aspects you can pay attention to in order to improve the application and present the project more clearly.
In this video you can meet Marie Friis Madsen, Innovation Officer at the Fund. She gives some concrete tips to avoid some of the mistakes that are often seen in Innobooster applications. During the video she discusses how you can become sharper at:
- Interface between company and project
- Unfolding knowledge challenges
- Concrete language and clear milestones
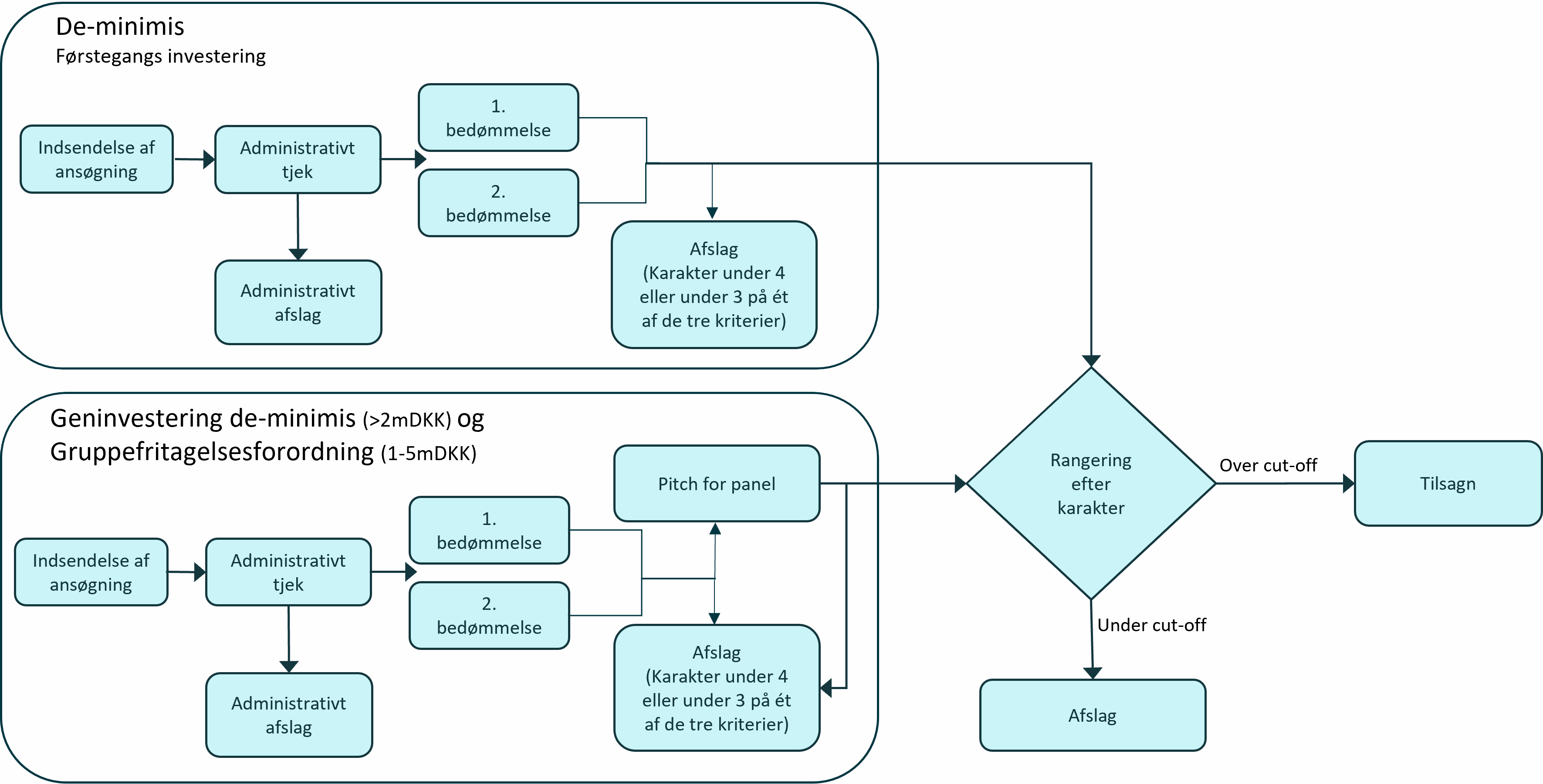
The assessment process is summarized here:

Innovation Fund Denmark's employees will first assess whether your application meets the formal requirements.
The subsequent professional assessment is carried out by at least two individuals who are either employed by Innovation Fund Denmark or are members of the Professional Assessment Committee for Innobooster. Together, they make a recommendation to the management of Innovation Fund Denmark.
Applications invited to present to the Innobooster Panel Committee are assessed by a panel of approximately five committee members. Panel members have expertise and extensive experience in areas such as innovation, entrepreneurship, business development and various specialist fields.
In all cases, the final decision — approval, reduced approval, rejection or administrative rejection — is made by the management of Innovation Fund Denmark.
In cases of reduced approval, Innovation Fund Denmark has assessed that specific, identifiable parts of the application cannot be supported under the Innobooster programme guidelines, while the remaining parts still constitute an eligible Innobooster project.
All participants in the assessment process are subject to confidentiality and Innovation Fund Denmark’s enhanced requirements regarding conflicts of interest.
Your application will be assessed based on the three decision criteria below. The assessment criteria are:
- The quality of the idea
- Impact
- Quality in execution
In connection with the three decision criteria, Innovation Fund Denmark emphasizes the following:
The quality of the idea
- That it is sufficiently clear what solution the project will end up with, including what overall solution the project contributes to if it is a sub-project.
- That the solution differentiates itself sufficiently from existing solutions on the market, including any existing solutions of the company.
- That it is sufficiently clear which initial results the project is based on, and that these are sufficiently convincing to provide a basis for initiating the project.
- That the project sufficiently implements risky, challenge-driven and knowledge-based development activities.
Impact
- That it is sufficiently probable that the company will achieve a significant commercial gain from the project.
- That it is sufficiently probable that the solution meets a need in a market of a relevant size, and in the long term addresses an international market, including that there are users/customers for the solution.
- That there is sufficient correlation between the expected benefit from the project and the size of the Innovation Fund's investment.
- That it is sufficiently probable that the project's results will contribute to creating societal impact within the applied thematic area, as well as growth and employment in Denmark, even after the project has ended.
Quality of execution
- That it is sufficiently concrete and clear what the purpose of the project is and how it is to be achieved, including that a clear activity plan has been prepared with clear milestones and success criteria.
- That the team, including any knowledge suppliers, partners, and other associates, has sufficiently relevant and specialized skills to complete the project and ensure the subsequent implementation.
- That the project appears sufficiently realistic to implement in relation to both the described methods, plans for mitigating risks and the company's resources to execute.
- That the project is budgeted reasonably, realistically and effectively in relation to the activities set out.
An overall assessment is made based on the three decision criteria, with each criterion given equal weight. The assessment takes into account the size of the investment, i.e. the higher the amount requested, the more it will take for the application to meet the criteria in question.
You will receive a response to the application in e-grant.dk. You will receive a notification by e-mail when a decision is available in e-grant.
The expected processing time for your application varies throughout the year. You can see estimated response times under pools and date ranges.
You will receive a letter of commitment in E-grant. You will also be asked to accept the grant conditions electronically in E-grant before the project starts. Accepting the grant conditions is a prerequisite for the grant to be valid and for us to approve your first financial statements, etc.
The project can start no earlier than the date the grant is issued. The start date is described in the grant letter.
Innovation Fund Denmark reserves 30 days to review your accounts. If we approve the accounts, it may take up to 10 days before the payment is transferred to your company's NEM account.
All funds in an Innobooster project are paid in arrears based on the specific expenses incurred, which are documented through the submitted accounts.
Every three months you must submit an account. This is done through E-grant, where an overview of the tasks in your project is displayed on your case from the start.
For each project year, you must submit an auditor's statement in which the auditor declares that the regularly submitted accounts are correct and that the Innovation Fund's investment has been used as intended and in accordance with the requirements set out in the grant letter and these guidelines.
Furthermore, midway through the approved project period, you will be asked to submit a progress presentation so that Innovation Fund Denmark can get an overview of the development of the project. Further requirements are stated in the grant letter and task description in E-grant.
Innovation projects do not always follow the original plans. Therefore, it is possible to apply for changes that you consider necessary to realize the project's potential. These may include changes in partners or knowledge suppliers, end date or budget allocation. Before adjustments can be implemented in the project, this must always be approved in advance by Innovation Fund Denmark.
Requests for changes must be made via E-grant.
If there are significant changes that affect the overall Innobooster process, this must be reported to Innovation Fund Denmark as soon as possible via E-grant. Sometimes it turns out that projects no longer have the expected potential or cannot be technically successful. In such cases, the Fund initially strives for a dialogue with a view to an appropriate conclusion of the project, but the Fund may be forced to unilaterally stop the project. Other significant changes may include bankruptcy and suspension of payments or sale of the company.
At the end of the project, you must complete an evaluation of the process and prepare a short final report. These tasks must be completed no later than one month after the end of your project period. Together with the final accounts and the auditor's statement, these tasks constitute the end of the process.
When the evaluation, final report, auditor's statement and the final accounts have been approved by Innovation Fund Denmark, the last requested 15% of your total grant will be paid.
Contact
Phone: +45 61 90 50 00
Thursday: 9:00-12:00 CET
Email: Innobooster@innofond.dk
Technical questions about e-grant?
Contact e-grant support
Phone: +45 33 92 91 90
E-mail: Support.e-grant@ufm.dk
Weekdays: 9:00-12:00
If you have submitted an application or have a grant from the Fund, please contact us via your case in e-grant.
If you have any questions regarding an application to Innobooster, you can contact your local business centre , which is familiar with Innovation Fund Denmark's programmes. Please note, however, that the Business Centre cannot help with administrative questions regarding ongoing projects.
Business Hub Northen Denmark
Only for companies in the North Jutland region
Contact information Business Hub North Jutland
Business Hub Central Denmark
Only for companies in the Central Denmark region
Telephone hours 8 -16: Tel. 7015 1619
Business Hub Southern Denmark
Only for companies in South Jutland
Allan Clausen, Mail: acl@ehsyd.dk , Tel. 4188 6641
Business Hub Funen
Only for companies on Funen
Email: innobooster@ehfyn.dk
Business Hub Zealand
Only for companies in the Zealand region
Anette Høgh Sonnichsen, ahs@ehsj.dk, +45 6188 4621
Copenhagen Business Hub
Only for companies in the Capital Region
Find contact information here
The Professional Assessment Committee and the Panel Committee for Innobooster have been established by the Innovation Fund's Board of Directors with the purpose of assisting with professional assessments in connection with the Fund's investments in research, technology and innovation within the Innobooster program.
See the members of the two committees here:
The Academic Assessment Committee
The panel committee for Innobooster
Innobooster is one of Innovation Fund Denmark's two programs that are involved in Defence Tech Denmark. Therefore, Innovation Fund Denmark has established two committees to assist with professional assessments in connection with the fund's investments in research, technology and innovation within defence and security, including Defence Tech Denmark.
See the members of the two committees here:
The Defense Expert Panel Committee
Current listings and application deadlines
| Innobooster, 2nd pool 2026 | Innobooster | /en/node/2541 | 1175 | |||
| Innobooster, 3rd pool 2026 | Innobooster | /en/node/2542 | 1175 | |||
| Innobooster, 4th pool 2026 | Innobooster | /en/node/2543 | 1175 |
Read about the foundation's investments in the Innobooster program that have created groundbreaking results.
See the projects that the Fund has been investing in.
| Title Sort descending | Period | Programme | |
|---|---|---|---|
| 3D print af bygninger med reduceret CO2 aftryk | 2025 - 2026 | Innobooster
|
|
|
3D print af bygninger med reduceret CO2 aftryk
Period
2025 - 2026
Region
Program
Innobooster Area
Ikke defineret Investment
Percentage
35 Invested
491.225 Budget
1.4 mill. Partners
3DCP Group A/S People
3DCP Group A/S
Read more about the project
| |||
| ADA: Brain inspired chip for Post-Quantum security | 2025 - 2026 | Innobooster
|
|
|
ADA: Brain inspired chip for Post-Quantum security
Period
2025 - 2026
Region
Program
Innobooster Area
Ikke defineret Investment
Percentage
35 Invested
899.062 Budget
2.6 mill. Partners
eXistential AI ApS People
eXistential AI ApS
Read more about the project
| |||
| Adaptive AI Cancer Drug Discovery | 2025 - 2026 | Innobooster
|
|
|
Adaptive AI Cancer Drug Discovery
Period
2025 - 2026
Region
Program
Innobooster Area
Ikke defineret Investment
Percentage
35 Invested
1.5 mill. Budget
4.3 mill. Partners
Synamics Therapeutics ApS People
Synamics Therapeutics ApS
Read more about the project
| |||
| Advanced Passkey Cryptographic Management | 2025 - 2026 | Innobooster
|
|
|
Advanced Passkey Cryptographic Management
Period
2025 - 2026
Region
Program
Innobooster Area
Ikke defineret Investment
Percentage
35 Invested
910.875 Budget
2.6 mill. Partners
uniqKey A/S People
uniqKey A/S
Read more about the project
| |||
Read the latest news about Innobooster